
LEE Published a Paper on Power Distribution Resilience
Jaira Neibel Bamba
7/4/20241 min read
LEE has recently published a research article titled “Reconceptualizing Reliability Indices as Metrics to Quantify Power Distribution System Resilience” in the Energies Journal (IF: 3.0) last April 17, 2024.
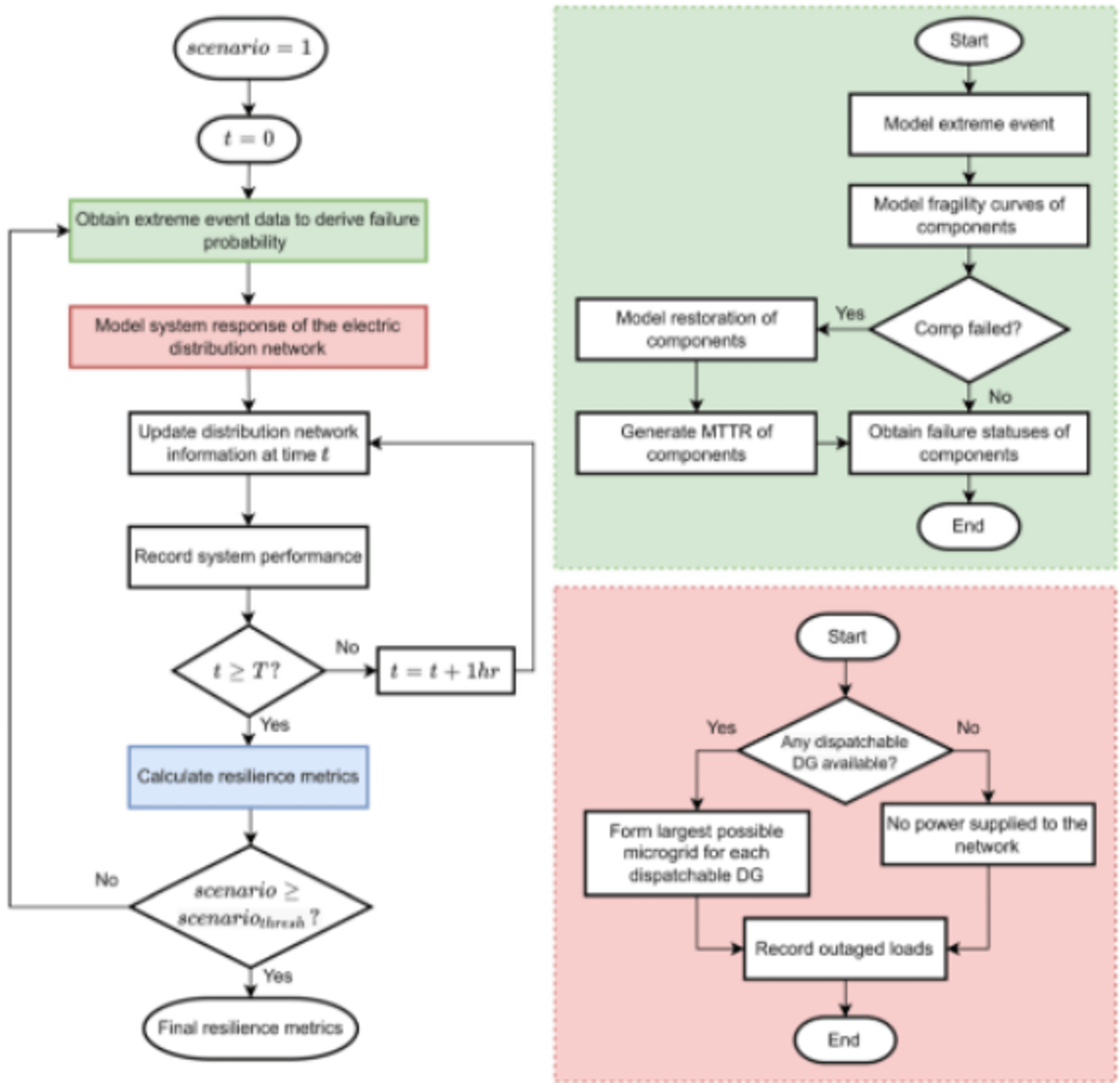
This work introduces a pioneering approach to evaluating power distribution system resilience by redefining traditional reliability metrics. By adapting indices like SAIFI, SAIDI, and EENS to focus on critical loads during extreme events, the study provides a nuanced understanding of system performance and resilience enhancement. Through a Monte Carlo resilience assessment model, the team demonstrates the effectiveness of the proposed metrics in quantifying resilience improvements, particularly in the context of typhoon-prone regions like the Philippines. This innovative framework not only offers practical guidance for strategic investments in infrastructure upgrades such as microgrids but also underscores the importance of a holistic approach to strengthening societal resilience against disruptive events.
Keywords: Power distribution system resilience, resilience metrics, reliability metrics, Monte Carlo resilience assessment, microgrid operation
For more details, the full paper is available here: https://doi.org/10.3390/en17081909
--
This work is financially supported by the Pilot Study for Integrating Micro-grid and Distributed Renewable Energy Sources for an Electric Cooperative Project funded by the Philippines Department of Science and Technology through the Collaborative Research and Development to Leverage the Philippine Economy (CRADLE) program.
Article by: Jaira Neibel Bamba
Research
Innovating sustainable energy solutions for the future.
EMAILS
Contact
jttomacruz@up.edu.ph
© 2025. All rights reserved.
